
A new vision
An alternative look at information technology, software engineering, agile methodologies and other topics.
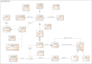
Modeling the Domain (part 2)

Domain models capture the essence of the business where we are working on. It can be any domain.
Time Management Matrix and Kanban

I have 10+ years of experience in software engineering, but only in the last 6 years I’ve been practicing Agile. Since then, complementing those practices has become a permanent task.
Journey to the cloud using the 6 R’s

Migration to the cloud is a very important topic for IT departments but also for the business areas and the companies as a whole.
Information Technology
Information technology (IT) is the use of computers to create, process, store, retrieve, and exchange all kinds of electronic data and information.
Software
Engineering
Software engineering is the systematic application of engineering approaches to the development of software.
Agile
Methodologies
In software development, agile practices include requirements discovery and solutions improvement through the collaborative effort of self-organizing and cross-functional teams with their customer(s)/end user(s).
Drop By
Santiago, Chile